出海之路层层险阻。美国商标暴雷时间频繁出现在各大公众号中,我们抱着不蹭热点大肆渲染、也不拉踩的态度,经过一番认真分析、专家求解以后,综合了相关资料,分享一下我的思考,仅供参考。部分来自《Sunny行天下》的内容。
本文中你将了解到:
一、美国USPTO的关键政策法规,对于商标代理机构的一些要求
二、针对国内知识产权代理公司违规点的启发和鉴定方法
三、美国商标制裁解决方案探讨记录
四、如何验证服务机构?如何验证美国律师的资质、相关资质查询网站
交代背景:
1、这次被美国USPTO审查的Case,并非只有目前引起热议的那几家,还有很多Case,查看完整公开列表,请点击:
https://www.uspto.gov/trademarks/trademark-updates-and-announcements/orders-issued-commissioner-trademarks
Fiona强烈建议:所有在美国注册了商标的朋友,不要管你合作的代理机构是哪家,都花五分钟点击上述链接认真搜索一下是否牵涉其中。
2、除了上面所说的公开信息,未来有可能存在潜在风险的还有非律师备案实体。
大家可以通过下面这个链接查看相关规定:
https://www.uspto.gov/sites/default/files/documents/Trademarks-user-roles-webinar-13july2022.pdf


Fiona强烈建议:大家都花几分钟查询下自己的商标在哪位律师名下,是否有相关资质。(本文第四节有查询方法)
如果商标是被他们这些非律师备案的实体进行提交了信息,那么制裁可能会影响该实体提交文件的有效性。
正文内容:
一、美国USPTO的关键政策法规,对于商标代理机构的一些要求
原文提炼要点:
①,需要被许可的律师执照
美国专利商标局(USPTO)从2019年8月3日已宣布新商标新规,要求居住在美国境外的商标申请人、注册人以及商标复审和上诉委员会程序(TTAB)中的有关各方应聘用一名在美国拥有执业资格的商标律师。

该项新规适用于在美国境外拥有合法住所或主要营业地点的商标申请人、注册人以及相关各方。此类商标申请人、注册人以及各方应聘用一名在美国拥有执业资格的律师来代表自己在USPTO进行商标的申请工作。
这对外国申请人意味着什么?简而言之,如果没有美国执业律师代理,外国商标申请人将无法提交美国商标申请。对于已经拥有美国商标注册的外国拥有人,如果申请商标续展,同样需要由美国执业律师代理提交申请。
如果提交的商标申请早于这条新规则,还需要聘请律师吗?
如果美国执照律师以外的其他人在本新规则生效之前向USPTO提交了您的申请,并且该申请被商标局接受,那么您无需聘请律师。但是,如果美国专利商标局在本规则生效日期之前发出了商标审查意见通知书(Office Action),如果您在此规则生效之后做出答复(Response),则需要指定一名律师。
商标复审和上诉委员会程序(TTAB)。要求您在诉讼程序中必须由美国执业律师代理。
②,需要实际使用证据
注册商标的申请必须由商标所有人或有真正意图在商业中使用商标的人制作。
③,必须亲自签署
④,信息必须真实
⑤,不能未经授权去代签
⑥,不能提供虚假信息
⑦,各方必须有一名在美国执业的合格律师代表
⑧,任何使用USPTO.gov登录系统和商标电子应用系统(“TEAS”)提交文件的一方均受USPTO网站使用条款的约束。请看到“https://www.uspto.gov/terms-use-uspto-websites.”个人负责在其注册的USPTO.gov帐户下发生的所有活动,该帐户仅限于注册该帐户的个人使用。使用USPTO.gov账户提交、访问或修改超出个人权限的信息,不仅违反了使用条款,还可能违反其他规则,
USPTO网络使用守则:
https://www.uspto.gov/sites/default/files/documents/Trademarks-user-roles-webinar-13july2022.pdf
https://www.uspto.gov/trademarks/apply/identity-verification
谁需要身份验证?
1.没有律师代表的商标所有人
2.美国执业律师,包括内部法律顾问
3.加拿大律师或代理人
4.如果是律师助理或者为律师工作的其他工作人员,需经过验证的律师担保才能提交申请。
哪些不需要验证身份?
1. 如果USPTO已通过专利申请流程验证了申请者的身份,那么申请者将无需再次验证。
2.如果申请者是由律师代表的商标所有人,则无需验证身份即可对申请者的律师发送的表格进行电子签名。
为什么USPTO设定了这项要求?
1.为了保持注册的准确性和完整性。
过去几年,USPTO的商标申请量大幅增加。这一增长的主要部分来自外国申请人的申请量增加。USPTO发现许多的外国商标申请人、注册人和当事人向USPTO提交不准确且可能提交不符合美国商标法或USPTO规则的欺诈性文件。通常,这些提交是在未经授权代表USPTO申请人的外国个人或实体的协助下提交的。
2. 减轻USPTO审查员们的工作。
强制要求申请人聘请在美国拥有执业资格的律师代理申请,能对所需申请商标做出专业评估建议并且规范申请方式。
3.许多国家要求由当地律师代理申请。
大部分国家都要求外国注册申请人和注册人聘请当地律师代理商标申请事宜。
对跨境电商的影响
随着政策的调整,在2019年8月,USPTO就要求境外商标申请人进行商标申请、驳回复审、异议、续展等所有业务时,必须由美国执业的律师代理。而到2019年9月的时候,USPTO新的全电子处理计划要求申请人更新自己的申请和注册记录,提供一个电子邮件地址,以便于该办公室通信。2022年8月6日的身份验证主要是针对进行美国商标代理的代理律师,也就是说,不管是个人注册还是通过机构代理注册,美国商标申请将变得更加严苛。
二、针对国内知识产权代理公司违规点的启示和鉴定方法
国内知识产权的违规点,上一篇文章有详细分析。
启示:
①,如果代理服务机构介绍自己是专门从事商标注册的公司,他们递交的合作美国商标律师,要在USPTO能够对得上,有相关资质。
②,USPTO会去查验工作时间是否合理,账号所在地址和律师实际所在地址,是否合理。也就是不符合正常的合规操作逻辑,都会有可能被查验。
例如,2021 年 6 月 3 日,在短短五个小时内,一个 USPTO.gov由受访者控制的账户负责提交 26 份 TEAS 表格,这些表格是由“杰克逊·乔治”或费尔斯通先生直接签名。很多投稿是在几分钟内提交的,所有的提交都来自相同的计算机网络。见表 3:2021 年 6 月 3 日提交的附件 D。
在另一个例子中,2021 年 1 月 1 日,一个单独的 USPTO.gov 账户由受访者提交了 13 份新的 TEAS Plus 申请,据称这些申请是由林先生直接签署的。火石在一小时内。这些提交来自三个不同的电脑。鉴于这些提交的时间安排,这不太可能而且似乎Firestone 先生不可能亲自签署和/或提交这些文件。(来自译文)
③,USPTO会采取行动仔细审查在商标记录中提交的使用证据的真实性和合理性。上有政策下有对策的投机方式无所遁形。
例如,某些案例中用以作为使用证据提交的随附发票包含虚假、虚构或欺诈的商业网站信息。这些使用证据似乎只是为了其他目的而开发的,用以作为商标申请提交的一部分,来证明商标已被使用。
例如,1981mall.com ,似乎是一个电子商务网站平台,被受访者在多个申请中作为样本提交。但是,该网站似乎仅是为了生成商标申请中的样本,并且不是合法的电子商务网站销售实际商品。网站上的“联系我们”页面仅标识了一个位置“USA”和提供的电话号码“123456789”只是一个占位符甚至不包括美国电话号码的正确位数。此外,网站上的几个链接直接指向空白页,例如“关于我们”、“交付信息”、“隐私政策”和“条款和条件”链接。
同样,受访者提交的样本包括来自showetalk.com,它似乎也是一个模拟电子商务网站。网站商店名称在网页顶部标识为“Showetalk”,但“indecor”在页面底部,出现在拉丁文占位符文本的上方,而不是实际的有关商店的合法信息。几个指向空白页面的超链接,例如“关于我们”、“隐私”政策”和“条款与条件”链接。ID。此外,“联系我们”页面标识了一个只有“USA”的位置,列出的电话号码是“(+1)187-123-6899”,其中包括有效的美国国家代码“+1”,但无效的区号“187”不是在美国任何地方使用。参见显示联邦截图的附件 K通信委员会和 allareacodes.com 解释区号。
受访者还提交了几份新的TEAS Plus 申请,其样本包括从涉嫌电子商务网站(如 imyship.com)购买的发票,1981mall.com showetalk.com、homedailyline.com 和 toysmallol.com.12 这些发票包含模型标本的标志。首先,其中一些客户名称发票会显示这些人的名字与他们的姓氏,这种现象在大多数美国消费者中并不常见。
大脸财思考:USPTO的严谨程度跟FBI差不多了啊。细思极恐!合理的使用证据这一块,如果严格去查,几乎没有几个亚马逊商户的提交是完全合规的。
常规操作是:提交注册商标使用证据,亚马逊卖家按照商标代理机构和亚马逊平台的要求,上传一个产品,证明自己使用过,过了一段时间就下架了;或者说去淘宝店花了几百块钱,做了一个网站,网站的相关联系方式一般还会换成和亚马逊一致的,但是其他“交付信息”、“隐私政策”和“条款和条件”链接等信息,不会按照真实在使用的的网站一样去处理。
④,更加厉害的是,USPTO会通过企查查、启信宝等公开信息网站去查询我们国内代理机构的企业状况。如果发现在公示网站上几家公司是有关联的,那么就会被USPTO判定为是一个递交联盟或者一个主体。
USPTO会去查询企业官网的宣传,和全网各种渠道的相关宣传信息,USPTO默认公司在官网宣传的信息,所有的信息都应该是有迹可循,经得起查验的。
大脸财的判断依据:那份600多页文档中的P14,Exhibit A(需要文档全文,加小编微信索取)
通过这一点判定关联依据,未来无论是找什么服务代理机构,做好背景调研,找齐这家公司供应商的所有关联企业族群,是非常有必要的。即使主体A是合规的,主体B有瑕疵,一旦判定关联,主体A也会被牵连。
⑤,USPTO会查询操作细节是否规范,推断其合理性。
比如使用证据里面,其中的买家地址不符合正确的美国人常用姓氏、地址不对、电话区号不对,账号登陆的IP和律师本身所在的ID。
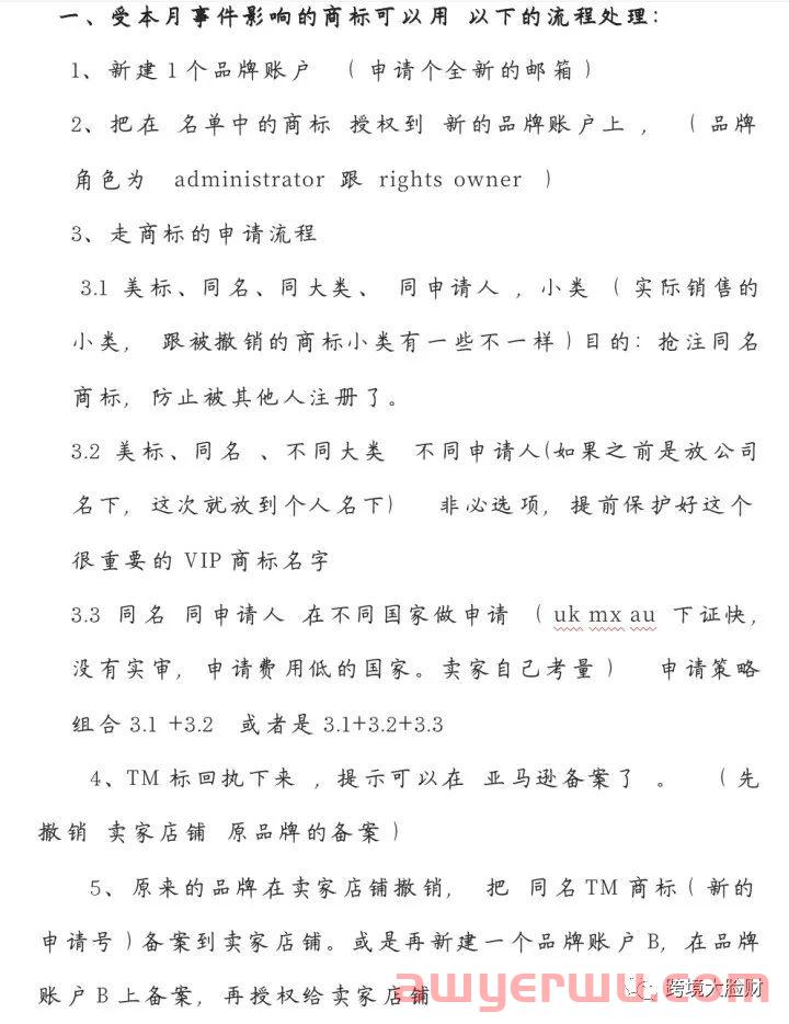
三、美国商标制裁解决方案探讨记录
听了上周Sunny行世界发起的直播,分享一下某位卖家经过验证的解决方案:

(案例来源:“Sunny行世界”公众号)

(案例来源:“Sunny行世界”公众号)
四、如何验证服务机构?如何验证美国律师的资质、相关资质查询网站
①,营业执照信息查询
国家企业信息公示平台,企查查,启信宝,爱企查等网站等
②,CNIPA网站
http://dlgl.cnipa.gov.cn/txnqueryAgencyOrg.do
③,美国律师协会(ABA)网站提供的美国各州律所目录及查询网址,仅供参考:
https://www.americanbar.org/groups/legal_services/flh-home/flh-bar-directories-and-lawyer-finders/
https://apps.calbar.ca.gov/
④,查询律师已经处理商标案件的排行版
https://www.trademarkia.com/opposition/ranking-attorneys.aspx?year=2022
输入律师名字---查询这些律师申请了多少商标,分别是什么商标。
一个反认知的风险提醒:
某些处分和制裁,是因为单个律师接收了大量的客户,根本就没法有那么多时间来审查客户的商标申请。也就意味着,之前,律师在排行榜能靠前是一种实力的象征,而现在谁的数量越多,多的不合理,反而对于卖家来说,会是一个隐患。
不如去找专门针对Trademark领域的律师,还没到TOP100排行版的。
以纽约州为例,查询相关律师资质:
1、进入纽约法院官网:https://www.nycourts.gov,可以将网页翻译成中文,找到律师搜索模块,点击。

(图片来源:纽约法院官网)
2、进入律师查找模块,输入律师姓名,点击搜索。

(图片来源:纽约法院官网)

(图片来源:纽约法院官网)
3、如果确有其人,将会弹出词条。

(图片来源:纽约法院官网)
4、点击姓名词条,将会显示律师的具体信息,如下所示。

(图片来源:纽约法院官网)
按照如上操作以美国纽约州为例,精确地搜索到TA。其他州按照同样的方式验证。
合规的商标注册流程、经过备案的美国律师、真实的使用证据和使用场景,这么计算下来,必定是高涨的注册成本。
- 喜欢(0)
- 不喜欢(0)


海华船务
石南跨境工具导航
飞狮航空
夏威夷航空货运追踪
多洛米蒂航空货运追踪
巴拿马航空货运追踪
菲律宾航空货运追踪
波兰航空货运追踪
阿拉伯航空货运追踪
美国西南航空货运追踪
