亚马逊2022收官大促黑五网一已于今日在欧洲站率先拉开帷幕,随后全球其他站点也将陆续启动,相信有卖家已经开始感受到了流量的上涨。
不过,趁着旺季搞事是亚马逊一贯的尿性,且尤其擅长给一颗糖再附赠一巴掌。卖家们还未从亚马逊推出“免死计划”的利弊分析中反应过来,文章回顾>>亚马逊推“免死计划”!卖家:别把我当二百五,今日亚马逊再次发布新通知,各种费用又要上涨!
一、解读亚马逊涨价通知:2023年卖家物流成本都有哪些变化?
近两年以来,业内劝退从业者继续亚马逊的声音不绝于耳,卖家们也是习以为常,却仍旧在咬牙坚持。今日,一封新的涨价通知,让卖家们是彻底坐不住了!
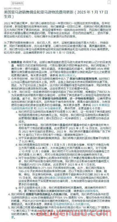
亚马逊美国站发布公告称:2023年1月17日起,亚马逊销售佣金和物流费用将进行更新。主要包括燃油与通货膨胀附加费以及更新亚马逊物流费用,进一步细化收费项目。具体公告如下:

图源:亚马逊公告
关于此公告,我们大致可以从以下几个方面去解读。其中涨价的理由,亚马逊也给出了两点,一是受新冠疫情影响,通货膨胀和燃油价格的上涨;二是亚马逊对于设施和人员的投入成本将持续加大。
公告中最关键的部分,2023年即将提高和增收的有以下费用:亚马逊物流出库费、标准尺寸商品的月度非高峰仓储费、仓储使用附加费、超龄库存附加费、增加移除和处置费用,具体的大家可以查看公告原文以及其中的各项指引页。
当然,除了一系列的涨价外,稍感欣慰的是,亚马逊对“服装”和“鞋靴”分类中买家退货的商品,会降低每件退货的平均退货处理费用,以及将降低美国亚马逊物流新品入仓优惠计划的费用。显然,相比于涨价的各项费用,这几项费用的优惠只能说是小巫见大巫。
二、移除费弃置费翻一番!亚马逊鼓励卖家做这类产品?
针对物流费用的上涨,卖家们也是相当哀怨!毕竟我们随便单拎出来一项上涨的费用,就不难发现,上涨的幅度可不止一丁点儿。
像亚马逊物流移除和弃置订单的费用部分,在2023年1月17日后,不论是标准尺寸商品,还是大件商品,几乎都上涨了近一倍!原本5.05美金的移除费将会变为9.43美金!这项支出也让卖家怒吼:“亚马逊这是疯了吗?”

图源:亚马逊公告
因此,对于亚马逊冗余的货物,卖家们还需尽快处理,否则在2023年,成本压力也将直线上涨!另外,公告中还有几个重点值得我们注意。
除了各项配送费和仓储费上调以外,卖家参加物流新品计划会有优惠,针对符合条件的亚马逊新选品的销售返还,将从平均5%提高到10%,亚马逊还会增加可享受福利的商品数量,并延长计划内某些福利的适用期限,以及轻小商品计划适用的选品范围将进一步扩大,符合条件的商品价格将从10美元或更低提高至12美元或更低,使卖家能够以更低的费用上架更多的选品。

图源:亚马逊全球开店
其实,我们不难发现,亚马逊此次的涨价通知中,虽然有升有降,但是对于仓储部分的费用上涨尤其多,似乎也在暗示着,现在亚马逊仓库货物确实多,且动销率不高。
更重要的是,对于轻小商品和新品的偏袒也很明显。正如公告中所要求的,轻小的售价要提高,这对于相关品类的卖家来说帮助很大,现如今的亚马逊明显是在鼓励卖家做轻小类的产品,难道亚马逊已经感受到了TEMU的威胁?意识到了低价的力量?
三、亚马逊温水煮青蛙!卖家都来算算这笔物流成本账
回想今年以来,亚马逊其实就已经在物流费用上大作文章,接连3次上涨物流配送费,还另外增收燃油费,简直是狠狠割了卖家的韭菜一茬又一茬。
当然每一次涨价的公告中,都冠冕堂皇地写出了自己不得不涨价的理由,卖家接受与否,都已经是既定事实。对于亚马逊昨天整个账户防护盾,今天就涨物流费的老六行为,卖家们更是相当愤懑!
卖家A:成功劝退我了,本来想私下开个店铺的,现在不敢了。
卖家B:11月份传统旺季我都没有多少回款,为什么呢?因为大部分都被扣仓储费广告费退货费了,昨天情绪低落了好久,靠亚马逊养家煳口太他妈难了。
卖家C:还得是你啊,能说会道。把涨价写得多么迫于无奈.......看着头部卷王又不涨价,只能打落牙齿和血吞。
卖家D:心累......利润都没了......目前只有美国收到这个通知了,不知道欧洲的什么时候开始,不想干了。

图源:知无不言卖家评论
亚马逊对卖家的物流成本逐一加价,实在是有一种温水煮青蛙的意味儿,一位做低价产品的卖家现身说法,发现累死累活省下来的成本全给亚马逊了。他表示,自己查了一下2020年到2022年的平均产品售价,发现并没有太大变化,然而,物流费用占销售额比例却上升不少:
2020年4月:31%;
2021年4月:33%;
2021年12月:34%;
2022年4月:40%;
2022年10月:45%。
也就是说,在产品售价没有上升的情况下,物流配送费用占销售额比例上升了14%。这是原来的纯利润的部分,就这么被亚马逊赤裸裸地吃掉了。稍高单价的产品,物流费用占比也是上升了10%+。对此,该卖家坦言:“我们现在做得很吃力。”
写在最后
卖家们运营起来吃力,亚马逊如今的处境也并不如意。我们从其在今年的各项举动中不难发现,亚马逊高胀下的飞轮效应似乎有些失效了。
如今的亚马逊平台的吸引力大不如从前,拼多多Temu以及Tiktok等平台的到来,夺走许多流量和卖家。以Shein为代表的各个品牌独立站围攻之下,外加高通胀下成本费用上涨,亚马逊想要依托流量增长、卖家入驻从而实现低价循环的“飞轮”似乎难以转动。而且,后疫情时代,全球经济不景气,亚马逊的当下也不容乐观,这些压力很有可能会被转移至卖家群体。
未来的2023,你还会继续做亚马逊吗?
- 喜欢(0)
- 不喜欢(0)


海华船务
石南跨境工具导航
飞狮航空
夏威夷航空货运追踪
多洛米蒂航空货运追踪
巴拿马航空货运追踪
菲律宾航空货运追踪
波兰航空货运追踪
阿拉伯航空货运追踪
美国西南航空货运追踪

