近日,一家带货公司因编造、传播虚假信息或者误导性信息,损害竞争对手的商业信誉、商品信誉,而被罚款98万元,并被责令停止违法行为。
据悉,该公司名为上海籽播文化传媒有限公司,于2020年成立。虽然看似是近两年成立的小公司,实际上其公司大股东乃成都抖咖文化传播有限公司,拥有骆王宇、丁七七、帝师等多位主播。

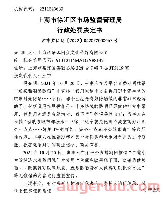
该公司于某平台直播带货,在推销“珀莱雅羽感防晒”时扬言,“我用完这个之后再用那个资生堂的琉璃时光防晒……不行,那个已经是贵妇防晒做的非常非常轻薄的了。包括我现在用伊菲丹一千多块钱的防晒已经做的非常非常薄,但是用完还是会泛油光,我不行”。
在推销“理肤泉眼部卸妆水”时宣传:“这个就是比那个美宝莲好用那么一点点……好用1%吧可能,完全一点都不会辣眼睛”
在推销“兰蔻小白管轻透水漾防晒乳”时表示,“兰蔻在欧莱雅下面,欧莱雅做防晒……欧莱雅可以做地表,就是防晒没有人做得可以比它更强”。
因其许多言论并未有依据便脱口而出,涉嫌拉踩竞争对手,以贬低同类型产品来进行虚假宣传,被上海市徐汇区市场监督管理局处以罚款并责停。

直播电商平台,拉踩事件向来层出不穷。
2021年,主播帝师因在直播带货时,拉踩好欢螺加臭加辣螺丝粉与李子柒柳州螺蛳粉,并且将李子柒柳州螺蛳粉甩进垃圾桶,言语贬低。而违反《中华人民共和国反不正当竞争法》,被罚款20万元罚款。
2022年,主播琦儿因在螺蛳粉测评视频中,拉踩了小七婶螺蛳粉,说出“新的倒数第一已经出现了,这款可以退出螺蛳粉测评”“最难吃的,它完全就不像螺蛳粉。”等言论,而被发律师函。
即使是小品牌拉踩事件,亦未能免于责罚。广州市媛媛化妆品有限公司拉踩阿道夫罚款10万元,“凡X兽”主播直播间无端诋毁“伊娃爱”隐形眼镜品牌的名誉被罚款3万。
从以上案例可以看出,关于直播间拉踩的惩罚越来越重,同样直播带货虚假宣传方面监管亦越来越严格。

自中国广告协会发布《网络直播营销选品规范》、国家互联网信息办公室等七部门联合印发的《网络直播营销管理办法(试行)》等政策出台后。
各大电商平台针对虚假宣传、恶俗炒作等违规行为监管愈严,推出了许多专项治理活动。设置违规词汇,如世界级、最高级、第一、唯一等。
9月,主播“宗攀攀”在带货其美妆产品时,使用了“扛把子”、“天花板”、“终点站”等词汇,涉嫌欺骗误导消费者,被罚9.5万。
10月,ReFa美容仪相关公司爱姆缇姬(上海)商贸有限公司因发布虚假广告,在未核实的情况下,发布“日本抗衰老专家推荐 日比野佐和子(医生·医学博士)……中国抗衰老促进会理事会理事”的广告宣传,被浦东新区市场监督管理局罚款45万元。
愈发严格分明的监管惩罚,亦证明了直播电商规则渐渐完全。在诋毁竞品、虚假宣传方面规范越来越分明。
日前中国计量科学研究院发布了《直播电商行业高质量发展报告(2021-2022)》蓝皮书,梳理了直播电商行业各项监管规则和政策,随着直播电商管理规范的渐渐完善,直播电商将迎来持续稳健发展时期。
- 喜欢(0)
- 不喜欢(0)


海华船务
石南跨境工具导航
飞狮航空
夏威夷航空货运追踪
多洛米蒂航空货运追踪
巴拿马航空货运追踪
菲律宾航空货运追踪
波兰航空货运追踪
阿拉伯航空货运追踪
美国西南航空货运追踪

